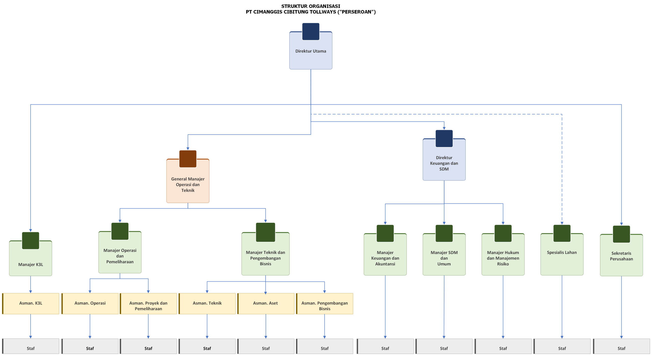
Berdasarkan Keputusan Direksi PT Cimanggis Cibitung Tollways No : 18.02/DU-CCT/SK/XII/2025 tanggal
18 Desember 2025
tentang Perubahan Struktur Organisasi di Lingkungan PT Cimanggis Cibitung Tollways
PT Cimanggis Cibitung Tollways
Jatikarya Toll Plaza, Jl. Alternative Cibubur, RT.002/RW.005, Jatikarya, Kec. Jatisampurna, Bks City, West Java 17435